- Полное прохождение
- Глава 1: Деревня Калим
- Глава 2: Гебет
- Глава 4: Казарма Стражей
- Глава 5: Святой город Аратум
- Глава 6: Осада (часть 1)
- Глава 7: Осада (часть 2)
- Глава 8: Глубинный лес
- Глава 9: Исконная кузница
- Глава 10: Забытые равнины
- Глава 11: Перелом
- Глава 12: Командный пункт Стражей
- Глава 13: Из иного мира
- Глава 14: Шпиль Нератула
- Глава 15: Город Райуул
- Глава 16: Болота КарТула
- Глава 17: Храм Ломарит
- Глава 18: Чрево зверя
- Глава 19: Пристанище душ
- Глава 20: Воскрешение
- Глава 22: Возмездие
- Все квесты и их прохождение
- Все рецепты алхимии
- Все скрытые перки
- Все загадки Вотрубы
- Карта батрака Вашека
- Карта видлакских разбойников
- Карта утопленника
- Карта Желеевских болот
- Карта лесорубов из Нижнего Семина
- Оставшаяся от мертвеца карта
- Карта слатейовских охотничьих угодий
- Карта пойманного вора
- Карта контрабандиста
- Карта Боржика
- Хижина дикой бабы
- Хижина водяного
- Перевернутая телега
- Где найти лопату?
- Как получить лошадь?
- Интерактивная карта
- Странные вирши
- Штольня под Тросками
- Два мертвых дерева
- Промокоды
- Тир-лист персонажей
- Баннеры 1.2
- Тир-лист банбу
- Инспектор Мяучело
- Памятные монеты АИК
- Пропавшие мини-грузовики
- Все скрытые квесты
- Все достижения
- Все арты c6 персонажей
- Как повысить уровень доверия агентов?
- Клякса: как приручить?
- Видеопрокат и все видеокассеты
- Отдыхающая домохозяйка: фильм
- Ностальгирующая девушка: фильм
- Влюбленная девушка: фильм
- Квест Клуб загадочников 1 и 2
- Квест Отмотай назад, детектив
- Квест Заметание секретов
- Квест Пропавшая картина
- Квест Бескрайняя бездна
- Квест Пророчество
- Квест Лимб банбу
- Все гайды
- Испытания Мерлина
- Хранилища сокровищ
- Луны мистера Муна
- Хитроумные ключи
- Головоломки Иродианы
- Квест «Призрак нашей любви»
- Квест «Колодец, колодец»
- Квест «Сокровища из проклятой гробницы»
- Квест «Гиппогриф вам укажет путь»
- Квест «Словно по звонку»
- Непростительные заклинания
- Все легендарные сундуки
- Все животные и твари
- Все метлы
- Все концовки
- Все гайды
- Башня Рамазита и колдовской погреб
- Вызов Шар — все испытания и Копье Ночи
- Логово Ансура — все чертоги и дракон
- Литейная стальной стражи — как спасти гондийцев
- Обыскать подвал — как открыть Некромантию Тхая
- Разрушенная башня — как запустить лифт
- Адамантиновая кузня — все формы и мифриловая руда
- Завершить оружейный шедевр — кора суссура
- Тетушка Этель — как спасти Майрину
- Яйцо гитьянки — как украсть и можно ли вырастить
- Мистический Падальщик — где найти слугу
- Найти клоуна Каплю — все части тела
- Как победить Геррингот Торм?
- Где найти Кровь Латандера?
- Где найти Песню Ночи?
- Все гайды
- Промокоды Honkai Star Rail
- Все сундуки Золотого мига в Honkai Star Rail
- Похвала высокой морали в Honkai Star Rail
- Все сундуки в Лофу Сяньчжоу из Honkai Star Rail
- Первооткрыватель в Honkai Star Rail
- Все сундуки Сада безмятежности в Honkai Star Rail
- Беглецы в Доме кандалов
- Заказ прокси
- Дом кандалов: сундуки и робоптахи
- Гексанексус: Remake в ХСР
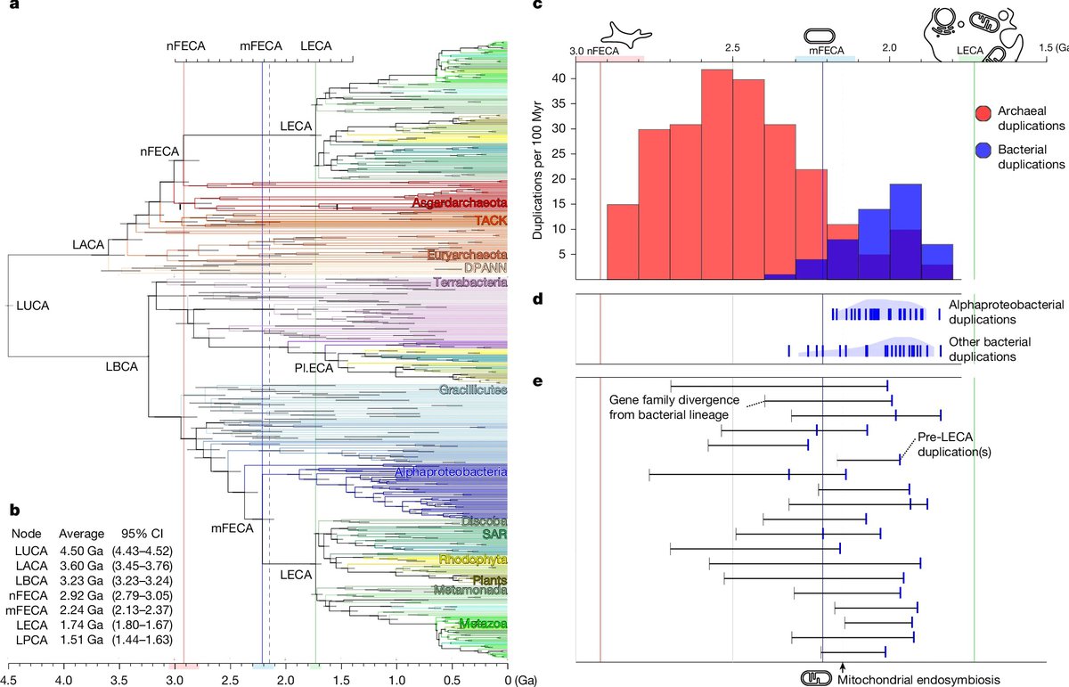
«Сложная» жизнь на Земле могла возникнуть на миллиард лет раньше, чем считалось
Прежде речь шла о двух миллиардах лет, теперь — о трех.
Сложные клетки, ставшие основой всего живого на Земле, могли появиться на миллиард лет раньше, чем считалось прежде. К такому выводу пришли ученые под руководством палеобиолога Кристофера Кея из Бристольского университета.
Исследователи сопоставили генетические данные сотен современных организмов с информацией, полученной из останков, найденных при раскопках. Это позволило уточнить временную шкалу развития ключевых признаков эукариот, клеток с ядром и органеллами.
В результате ученые смогли точнее определить, когда появились отдельные семейства генов и какие функции они выполняли. Согласно новым оценкам, первые признаки усложнения клеточной структуры (белки актина и тубулина, зачатки цитоскелета и будущего ядра) возникли 2.9-3 миллиарда лет назад.
Примечательно, что в это время кислород на Земле практически не производился, то есть в этот период «предки» наших клеток более-менее обходились без него.
Позднее, примерно 2.2 миллиарда лет назад, появились митохондрии. Примерно в это время уровень кислорода в атмосфере Земли резко вырос, и ученые предполагают, что именно это изменение среды дало мощный толчок к дальнейшему развитию сложных организмов.
Ранее предполагалось, что «сложная» жизнь появилась на Земле примерно 2 миллиарда лет назад. Если выводы ученых верны, то путь от простейших прокариот к сложным эукариотам начался гораздо раньше, чем принято считать.
- Древние испанцы могли использовать раковины вместо труб — они очень громкие
- Найдены самые древние домашние кошки в Китае — им более 1200 лет
- Как ИИ-бум начался с двух GeForce GTX 580: вспоминает глава Nvidia
- Николас Кейдж в «Пауке-Нуаре» все-таки играет Бена Райли и появится в цвете
- NASA получило «Эмми» за трансляцию солнечного затмения 2024 года
- NASA закончило сборку телескопа «Нэнси Грейс Роман» — до старта меньше года


